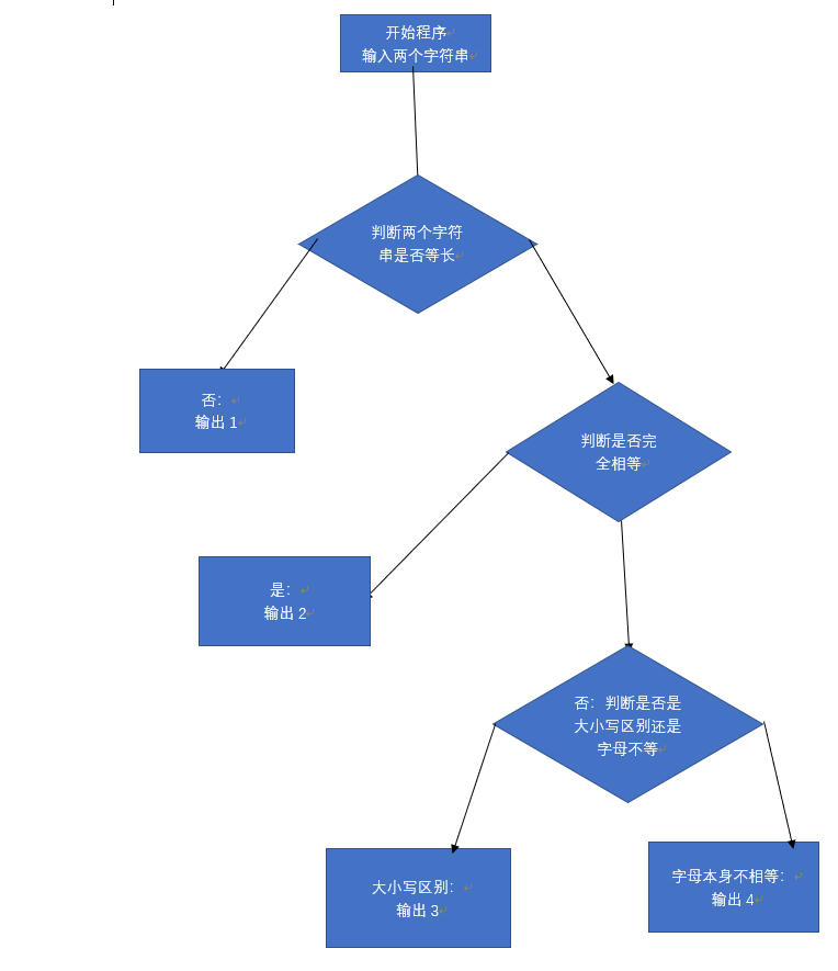
优质题解 蓝桥杯基础练习VIP-字符串对比 (C++代码)带流程图 摘要:解题思路:参考流程图。过程讲解:先判断两个字符串是否等长,不等长输出1,等长进入第二步;判断是否完全相等,完全相等则输出2,不完全相等则进入第三步;判断是大小写区别还是字母区别,大小写区别输出3,字母…… 题解列表 2018年10月28日 0 点赞 3 评论 3696 浏览 评分:8.2
优质题解 C语言程序设计教程(第三版)课后习题9.1 (C语言代码) 摘要:解题思路:C语言中的宏允许带有参数,包含形参和实参,在宏定义中的参数称为形式参数,在宏调用中的参数称为实际参数,无参宏的宏名后不带参数,其定义的一般形式为: #define 标识符 字符串; 例如#d…… 题解列表 2018年10月22日 17 点赞 44 评论 14017 浏览 评分:8.9
优质题解 薛定谔的时间旅行 (C语言代码) 摘要:解题思路: 该题说白了就是求明年的今天是星期几。 闰年,共366天 平年,共365天 比如17年8月16到18年8月16就过去了365天,到19…… 题解列表 2018年10月11日 3 点赞 1 评论 1758 浏览 评分:9.9
优质题解 【回文数(二)】 (C++代码) 摘要:解题思路用一个数组保存所要算的数的每一位,如10进制87->逆序存储 a 数组={7,8}; 8 7 +7 8 ———— 15 15因为我们是逆序存储的,所以数组从0开始相加,就…… 题解列表 2018年10月03日 2 点赞 0 评论 1923 浏览 评分:9.8
优质题解 蓝桥杯算法提高VIP-笨小猴 (C语言代码) 摘要:解题思路: 1.字符串操作 2.做一个字母到整数的映射,小写字母'a' 减去'a'为0,'b'减去'a'为1,刚好对应存放2…… 题解列表 2018年09月27日 4 点赞 1 评论 4222 浏览 评分:9.8
优质题解 K-进制数 (C语言代码) 仿深度优先搜索 摘要:参考代码:#include<stdio.h> #include<math.h> int N,K,sum; void dfs(int x,int step); int main() { …… 题解列表 2018年09月26日 12 点赞 15 评论 5186 浏览 评分:9.1
优质题解 上车人数 (C++代码)(求出规律即可,简单易懂) 摘要:解题思路: 我们只需要罗列出每一站的上车人数和每一站的下车人数来求出总数即可看出规律。 我们设上车人数为始发站人数为 a , 第二站上车人数为 x ,由此列出规律. …… 题解列表 2018年09月22日 12 点赞 2 评论 2971 浏览 评分:5.2
优质题解 蓝桥杯2015年第六届真题-穿越雷区 (C++代码)广搜,较为详细讲解 摘要:解题思路:利用广搜算法来做这题,一般像这种二维数组的地图,让你走去一个地方,求最短路程都可以用深搜或者广搜,不过地图一旦大了,那么深搜就较为容易超时的,看情况来吧,地图小,深搜和广搜都可以,地图大了,…… 题解列表 2018年09月12日 4 点赞 2 评论 2593 浏览 评分:9.1
优质题解 装包装箱问题 (C++代码)详细解答 摘要:解题思路: 根据图片,我们可以看到,我们要做的是铺平每一个箱子,也就是一个箱子只能有一层物品,因为他们高度都一样是h1. 6*6的一个占满一个箱子 2. 5*5的不能同时放两个5*5,…… 题解列表 2018年09月09日 20 点赞 4 评论 2041 浏览 评分:8.9
优质题解 2^k进制数 减法思维(C语言代码) 摘要:解题思路:因为只要保证每个位置上的数不相同,自然可以把它们从小到大排列所以只需从第二个数(从右往左)一直计算当前位置的排列数最后加起来就行因为除最高位以外,别的位置的范围都是从 1 到 进制数减去当…… 题解列表 2018年09月02日 14 点赞 15 评论 5741 浏览 评分:8.3